限号2023年5月最新限号时间表
023年5月限号时间表如下:北京:5月1日至5月31日,周一到周五限行机动车号牌尾号分别为4和5和0、1和2和3和8,车牌尾号为字母的以最后一位数字为准。天津:5月1日至5月31日 ,周一到周五限行机动车号牌尾号分别为4和5和0 、1和2和3和8,车牌尾号为字母的以最后一位数字为准。

以下是一些城市2023年5月的最新限号时间表:北京:本市/外地车辆限行时间为7:00-20:00,而外地车限行时间为早7:00-9:00和晚17:00-20:00 。天津:天津:本市/外地车辆限行时间为7:00-19:00 ,而外地车限行时间为早7:00-9:00和晚16:00-19:00。

根据最新通知,2023年5月天津限号规定如下:自5月1日至5月31日,周一到周五的限行机动车号牌尾号分别为4和5和0、1和2和3和8(机动车号牌尾号为英文字母的按0号管理)。限行时间为7时至19时 ,星期六日及法定节假日不限行 。

星期五限行尾号为4和9 限行时间为每天的7:00至20:00。请大家注意遵守限行规定,以免受到不必要的处罚。
023年5月份,石家庄市的限行规定如下:限行时间:石家庄市的限行时间是7:00-19:00 ,无论是本市还是外地车辆都需要遵守 。限行范围:石家庄市下辖的县市区包括井陉、正定 、深泽、无极、辛集 、藁城、鹿泉,这些地区不限行。
根据最新的规定,2023年5月北京限号时间为5月11日至5月13日 ,限行时间为每天7时至20时,限行范围为五环路以内道路(不含五环路)。限行规则是每天限制两个车牌尾号的车辆通行,周一限行4和9,周二限行5和0 ,周三限行1和6,周四限行2和7,周五限行3和8 ,星期六日不限行 。

明日北京限号限行车尾号是多少
024年3月4日北京限号是4和9。根据北京本地宝查询显示,今日限行尾号(2024年3月13日,周三):3和8。明日限行尾号(2024年3月14日 ,周四):4和9 。限行规则:对进入限行区域的本地客车(本市纯电动小客车除外)实行每天限制两个车牌尾号的车辆通行。周一到周五限行机动车车牌尾号分别为:1和2和3和4和5和0。
以2023年11月30号为例,明天限号1和6。根据北京本地宝查询得找,自2023年10月2日至2023年12月31日 ,周一到周五限行机动车车牌尾号分别为:2和3和4和5和0、1和6 。
限行规则:自2024年1月1日至2024年3月31日,周一到周五限行机动车车牌尾号分别为:1和2和3和4和5和0。
北京明日限行的车尾号是1和6。北京市为了缓解交通压力和减少空气污染,实施了车牌尾号限行措施 。这一措施根据车牌尾号的数字 ,限制特定尾号的车辆在特定日期进入市区。根据最新的信息,明日北京限行的车尾号是1和6,这意味着尾号为1和6的车辆在明日不能在北京市内行驶。
和8 。通过查询北京本地宝显示,截止到2023年10月16日星期一 ,明天是2023年10月17日星期二,自2023年10月2日至2023年12月31日,周一到周五限行机动车车牌尾号分别为:2和3和4和5和0 、1和6;由此了解到明日北京限号3和8。
和8。根据北京本地宝查询了解到北京自2023年10月2日至2023年12月31日 ,周一到周五限行机动车车牌尾号分别为:2和3和4和5和0、1和6 。明天是10月10号星期二,因此限号3和8。
北京5月车辆限行尾号
〖壹〗、024年5月,自4月1日至6月30日 ,星期一到星期五限行尾号分别为5和0 、1和2和3和4和9(尾号为英文字母按0号管理)。2025年5月,自3月31日至6月29日,星期一到星期五限行尾号为1和2和3和4和5和0(尾号英文字母按0号管理) 。
〖贰〗、025年5月4 - 5日 ,北京机动车尾号不限行;5月6日节后首个工作日限行尾号2和7。工作日限行时间为7:00 - 20:00,限行范围是五环路以内道路(不含五环路)。北京通常按工作日进行尾号限行,星期一到星期五限行机动车车牌尾号有规律轮换。
〖叁〗、月具体限行情况为:6日、13日 、20日、27日 ,周一限行尾号5和0;7日、14日 、21日、28日,周二限行尾号1和6;8日、15日 、22日、29日,周三限行尾号2和7;9日、16日 、23日、30日,周四限行尾号3和8;10日、17日 、24日、31日 ,周五限行尾号4和9 。
〖肆〗、025年5月,北京限行尾号安排如下:自2025年3月31日至2025年6月29日,星期一到星期五限行尾号分别为1和2和3和4和5和0 (尾号为英文字母按0号管理)。不过 ,“五一”假期期间(5月1日 - 5日)属于法定节假日,不限行。
〖伍〗、025年5月6日北京限行尾号是2和7 。“五一 ”小长假结束,节后首个工作日(2025年5月6日) ,北京交管部门提示限行尾号为2和7,且工作日早晚高峰市区路网通行压力较大。
2023五一北京限行吗
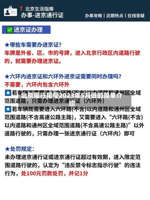
五一期间,北京不限行外地车。具体规定如下:不限行时间:2023年4月23日 ,4月29日至5月3日,5月6日,外地车辆在北京不限行 。外地车不限行细节:办理进京通行证的非本市进京载客汽车 ,不受7时至9时 、17时至20时禁止在五环路以内道路行驶的限制,同时也不受9时至17时按车牌尾号区域限行交通管理措施的限制。
不限行。不限行时间:2023年4月23日,4月29日至5月3日,5月6日 。外地车不限行规定:办理进京通行证(六环内)的非本市进京载客汽车 ,不受7时至9时、17时至20时禁止在五环路(含)以内道路行驶,以及9时至17时按车牌尾号区域限行交通管理措施限制。
不限行:2023年4月29日至5月3日期间,北京市本地机动车不受工作日高峰时段区域限行交通管理措施限制 ,即五一假期期间北京本地车辆不限行。非京籍车辆限行规定 限行时间:五一假期期间(4月29日至5月3日),每天7时至20时,禁止非京籍车辆在四环路(含)以内道路行驶 。
不限行。根据本地宝显示2023北京五一不限行时间是2023年4月23日 ,4月29日至5月3日,5月6日,五一假期结束后上班第一天 ,尾号限行是2和7。北京限行时间是工作日07:00只20:00(节假日除外),限行区域:北京市:五环路以内道路(不含五环路)。








