河北商贸学校封闭管理,当地的疫情情况如何?
河北商贸学校封闭管理 ,当地的疫情情况还是比较严峻的 。在河北当地发现了核酸检测阳性患者,然后河北地区就展现了高度的重视,启动了防控措施 ,制止疫情扩散。河北的疫情 河北石家庄发现了疫情,然后当地也迅速对确诊者的活动轨迹、接触人员和出入的场地都进行了排查,然后通知了密切接触者进行隔离。

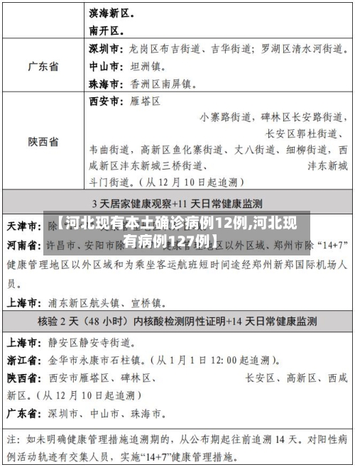
河北封闭管理的主要区域包括石家庄高新区内的河北商贸学校以及石家庄市 、邢台市的部分区县 ,而河北境内多条高速公路的部分上、下道口也因疫情防控需要关闭 。以下是具体封闭情况:石家庄高新区 河北商贸学校:已立即进行了封闭管理,并对所有在校师生进行了全员核酸检测,结果均为阴性。

石家庄新增一例无症状感染者具体情况。该感染者姓王 ,今年17岁,近来就读于河北商贸学校 。自从王某从家返校后,便没有外出。3月3日王某被送到隔离点,直到3月5日核酸检测都为阴性 ,3月6日因核酸检测呈阳性被送到定点医院。
无法确认广西梧州商贸学校是否允许走读 。近来公开信息显示,广西梧州商贸学校实行全封闭管理模式。全封闭管理通常指学生在校期间需统一住宿,非特殊情况不得随意离校 ,日常学习、生活均在校内完成。这种管理模式常见于中职 、技工类院校,旨在加强学生管理、保障校园安全,并减少校外因素对教学秩序的干扰。
但随着疫情的逐渐控制和高校管理政策的调整 ,未来仍有望恢复生机 。商家们需要保持信心,积极应对市场变化,寻求新的发展机遇。综上所述 ,疫情过后高校实行封闭式管理对大学后街的餐饮商家造成了严重影响。然而,通过积极应对市场变化、寻求新的发展机遇,商家们仍有望走出困境 ,迎来新的发展 。
开拓新渠道:疫情重构消费场景和习惯,大商超人流减少。公司积极开拓新渠道,如单位团购,扩大与工厂 、技术学校等封闭管理和需求稳定的单位合作 ,资源向社区便利店等主要销售渠道倾斜。

卫健委:9日新增确诊14例,12例为本土病例
〖壹〗、月9日0—24时,全国新增确诊病例14例,其中12例为本土病例(吉林11例 ,湖北1例),2例为境外输入病例(上海);无新增死亡病例,新增疑似病例1例(境外输入 ,内蒙古) 。详细数据与情况说明新增确诊病例分类 本土病例:12例,分布于吉林(11例)和湖北(1例)。境外输入病例:2例,均在上海报告。
〖贰〗、月14日0—24时 ,31个省(自治区 、直辖市)和新疆生产建设兵团报告新增确诊病例14例,其中境外输入病例9例,本土病例5例(安徽3例 ,辽宁2例);无新增死亡病例;无新增疑似病例 。新增确诊病例情况当日新增确诊病例总数为14例,较之前有所波动。
〖叁〗、截至8月9日24时,全国报告新增确诊病例49例,其中境外输入35例 ,本土14例(均在新疆);无新增死亡病例,现有重症病例41例,累计确诊病例84668例。新增确诊病例分布境外输入病例:共35例 ,分布如下:上海18例 山东4例 四川4例 广东3例 陕西3例 辽宁2例 浙江1例 本土病例:14例,均在新疆 。
〖肆〗、此前新增情况10月6日0时至24时,北京新增本土新冠肺炎病毒感染者3例 ,均为隔离观察人员,朝阳区、大兴区 、昌平区各1例,均为轻型。另有2例无症状感染者转确诊病例已通报。感染者17:为感染者14的同一家庭成员 ,现住址与感染者14相同。
〖伍〗、月9日0时至24时,北京新增16例本土确诊病例,均为隔离观察人员 ,含2例无症状感染者转确诊病例;新增2例境外输入确诊病例(含1例无症状感染者转确诊病例)和2例无症状感染者 。
〖陆〗、新增确诊病例分布情况本土病例:福建省报告新增本土确诊病例59例,具体分布为:厦门市:32例 莆田市:24例 泉州市:3例 其中12例由无症状感染者转为确诊病例,均位于福建省。
河北新增确诊病例最新消息河北新增确诊病例最新消息今天
月14日0—24时,北京新增本土确诊病例36例 ,河北新增本土确诊病例3例。以下是当日全国疫情防控信息的汇总:新增确诊病例情况全国新增确诊病例49例,其中境外输入病例10例(分布:四川4例,重庆2例 ,陕西2例,上海1例,福建1例) ,本土病例39例(北京36例,河北3例) 。新增疑似病例1例,为本土病例(四川1例)。
月3日0—24时 ,全国新增确诊病例90例,其中本土病例75例,境外输入病例15例。具体分布如下:本土确诊病例分布:内蒙古:61例(均在呼伦贝尔市) ,含3例由无症状感染者转为确诊病例 。黑龙江:5例(均在哈尔滨市)。河北:4例(均在石家庄市)。云南:4例(均在德宏傣族景颇族自治州) 。
月4日0—24时,31个省(自治区 、直辖市)和新疆生产建设兵团报告新增确诊病例281例,其中本土病例102例,境外输入病例179例。
月10日0—24时 ,全国报告新增本土确诊病例85例,其中河北82例,辽宁2例 ,北京1例。以下是详细情况:新增确诊病例总体情况当日全国31个省(自治区、直辖市)和新疆生产建设兵团报告新增确诊病例103例,其中境外输入病例18例,本土病例85例 。本土病例中 ,河北省占82例,辽宁省2例,北京市1例。
国家卫健委:8日新增确诊62例,本土43例
月8日0—24时 ,全国报告新增确诊病例62例,其中本土病例43例,境外输入病例19例。具体分布如下:境外输入病例(19例)地区分布:广东4例 ,广西4例,天津2例,上海2例,四川2例 ,云南2例,北京1例,福建1例 ,陕西1例。无症状转确诊:含4例(四川2例,广东1例,广西1例) 。
疫情数据更新:国家卫健委9日通报 ,8日中国内地新增确诊病例62例(境外输入19例,本土43例),新增无症状感染者74例(境外输入28例 ,本土46例)。截至8日24时,现有确诊病例1222例,累计死亡4636例 ,累计报告确诊病例97885例。
月13日0—24时,全国报告新增确诊病例66例,其中境外输入36例,本土30例;新增无症状感染者19例 ,其中境外输入18例,本土1例(湖南);无新增死亡及疑似病例 。
2022年11月13日河北省新增确诊5例+无症状684例
022年11月13日河北省新型冠状病毒肺炎疫情情况2022年11月13日0—24时,河北省新增新型冠状病毒肺炎确诊病例5例 ,其中石家庄市3例、沧州市2例;新增无症状感染者684例,其中石家庄市541例 、秦皇岛市58例、廊坊市25例、张家口市16例 、邯郸市16例、沧州市9例、保定市8例 、衡水市5例、邢台市3例、容城县2例、承德市1例。
022年11月21日石家庄新型冠状病毒肺炎疫情情况2022年11月21日0—24时,河北省石家庄市新增新型冠状病毒肺炎确诊病例5例;新增无症状感染者684例。相关阅读:风险区划定 、解除等标准高风险区的划分原则上将感染者居住地 ,以及活动频繁且疫情传播风险较高的工作地和活动地等区域,划为高风险区 。
年十一月13日保定增加八例无症状具体区县暂时没有相关官方通报。通过查询相关公开信息显示截止于200年11月13日北省新增新增新型冠状病毒肺炎确诊病例5例,新增无症状感染者684例 ,其中保定8例,从11月13日的通报开始,保定市新增8例无症状感染 ,4例核酸阳性病例轨迹公布,四地划分高风险区域。
022年11月13日石家庄新型冠状病毒肺炎疫情情况2022年11月13日0—24时,石家庄新增新型冠状病毒肺炎确诊病例3例,新增无症状感染者541例 。
河北省整体疫情数据2022年4月12日0—24时 ,河北省新增本土新型冠状病毒肺炎确诊病例1例,为保定市报告。新增本土无症状感染者37例,其中邯郸市16例、保定市15例、沧州市5例 、承德市1例(外省关联病例)。治愈出院11例 ,无症状感染者解除医学观察224例 。








