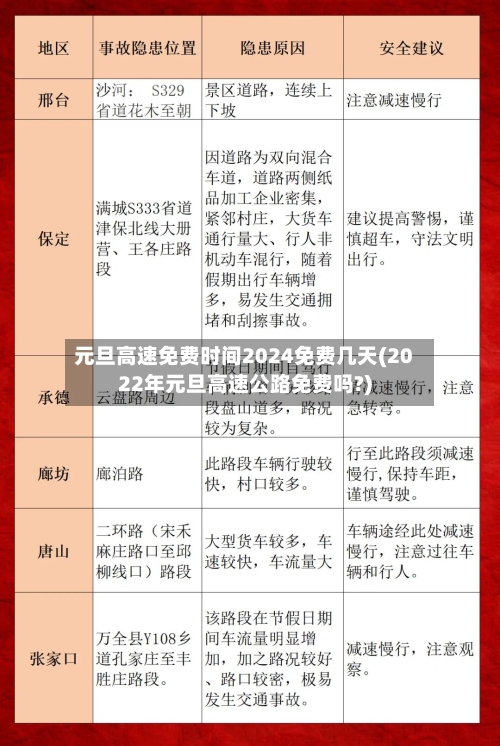
元旦高速免费时间2024免费几天(2022年元旦高速公路免费吗?)

在高速免费吗

那么无需下高速再上 ,可直接通行 。这种情况下,车辆享受全程免费政策,不会产生任何高速通行费用。例如 ,在春节、国庆等法定节假日规定的免费通行期间 ,车主从免费开始时刻进入高速,在免费结束时刻前驶出高速,全程无需缴费。

元旦高速免费时间2024免费几天(2022年元旦高速公路免费吗?)-第1张图片

高速是否免费取决于具体的节假日 ,并非所有时段都免费 。根据国务院发布的通知,收费公路免费通行时间有明确规定,以下为详细说明:免费通行的时间范围收费公路免费通行时间为春节 、清明节、劳动节、国庆节四个国家法定节假日 。

元旦高速免费时间2024免费几天(2022年元旦高速公路免费吗?)-第2张图片

026年网约车在高速免费时间段内仍不享受免费政策。具体原因如下:高速免费政策的核心条件根据现行规定 ,高速免费政策明确针对7座及以下非营运小型客车。其中,“非营运”是关键限定条件,即车辆需为私人自用性质 ,未参与商业运营活动 。这一条件直接排除了以盈利为目的的营运车辆,包括网约车 、出租车等。

元旦高速免费时间2024免费几天(2022年元旦高速公路免费吗?)-第3张图片

025年高速在特定节假日对7座及以下小型客车免费通行,但并非全年所有时段均免费。具体免费政策及规则如下:免费通行的时间范围根据政策 ,2025年高速免费通行仅限于春节 、清明节、劳动节、国庆节四个国家法定节假日及连休日期间 。

高速路今年什么时候开始免费

〖壹〗 、国庆节、中秋节:10月1日(周三)00∶00至10月8日(周三)24∶00,共8天。免费时段以节假日首日00∶00为起点,最后一日24∶00为终点。例如 ,春节免费通行从1月28日0时开始 ,至2月4日24时结束,车辆在此期间驶离高速公路出口收费车道即可免缴通行费 。

〖贰〗、国庆节:10月1日00:00至10月8日24:00,共8天。这些免费通行的时间范围涵盖了春节 、清明节、劳动节、国庆节四个国家法定节假日 ,以及当年国务院办公厅文件确定的上述法定节假日连休日。免费时段从节假日第一天00:00开始,节假日最后一天24:00结束 。

〖叁〗 、026年清明节高速免费通行从4月4日0时正式开始 核心通行时间免费时段为2026年4月4日0时起至4月6日24时止,共计3天 ,以车辆实际驶离高速公路出口的时间为准(即入口时间不影响,仅看出口是否在免费时段内)。

确定免费!持续9天!这笔钱也不用交了

〖壹〗、024年春节期间,小型客车在2月9日(除夕)零点至2月17日(正月初八)24点可免费通行高速公路 ,共计9天;同时,购置日期在2024年1月1日至2025年12月31日期间的新能源汽车免征车辆购置税(每辆新能源乘用车免税额不超过3万元),相关费用无需缴纳。

〖贰〗、例如重庆2019年6月30日以后参保缴费的 ,不仅需要等待90天,还需自行承担财政补助部分 。在这等待期内,若发生医疗费用 ,无法通过医保报销 。不同地区缴费标准及特殊情况缴费标准差异:各地居民医保缴费标准不同 ,不同人群的缴费标准也有高有低。

〖叁〗 、事实上,这些费用是不合理的,购房者应注意 ,如果开发商胡乱收取办理房产证的费用,应坚决拒绝,避免白白送钱。不用再交“配套开口费 ”在过去 ,开通天然气、暖气、水电等配套设施需要缴纳“开口费” 。然而,随着房地产市场的发展,这些配套设施的费用已经纳入开发成本 ,并直接均摊到房价中。

〖肆〗 、估计他会安排这笔钱用在培养孩子身上,让孩子好好读书,赢在起点上。

〖伍〗 、保费豁免是指在保险合同规定的缴费期内 ,当投保人或被保人遇到某些特定风险,如身故、轻症、重疾,以后的保费就不用再交了 ,但是继续享受着保障 。保费豁免一般分为两种 ,分别是被保人豁免和投保人豁免。看图片能直观了解它们的区别:被保人豁免一般是产品自带的,投保人豁免是需要额外支付保费附加的。

〖陆〗 、由于不清楚你说的“这笔钱”具体指什么,以下为你介绍天津高温津贴和高龄津贴标准 。高温津贴方面:发放时间为2025年6月至9月(共4个月)。计算标准是按日计发 ,为上年度全市职工日平均工资的12%(四舍五入到元)。

2024年什么时候开始高速免费

〖壹〗、春节免费时段 2024年、2026年:从除夕0点开始至正月初八24点结束,共9天 。2025年:从1月28日至2月4日,共8天。春节是全年免费通行时间最长的节假日 ,覆盖了返乡和返程高峰期。 清明节免费时段 每年固定为4月4日至4月6日,共3天 。清明节免费时间较短,但通常与周末连休 ,方便短途出行 。

〖贰〗 、申嘉湖高速(S32)将在2024年5月1日起免费。申嘉湖高速(S32)是从浙沪交界到浦东机场的一条上海南部重要高速,对南汇地区的居民来说,这是一条关键的进出通道。关于申嘉湖高速何时免费的问题 ,根据市交通委的明确回复,申嘉湖高速的收费期限将于2024年4月30日结束 。

〖叁〗、像2024年清明节,4月5日00:00至4月7日24:00高速公路对符合条件车辆免费。劳动节:免费时间是从劳动节当天00:00起 ,至劳动节假期最后一天24:00止 ,共5天。2024年五一劳动节,5月1日00:00至5月5日24:00免费 。

〖肆〗、024年免费时段为2月9日(除夕)零时至2月17日(正月初八)24时,共9天。这意味着从除夕当天开始 ,一直到正月初八晚上24点,高速都处于免费通行状态。所以2024年过年高速从除夕开始,到正月初八不收费 ,初九开始恢复收费 。

相关推荐

  • 【沈阳今天最新疫情,沈阳今天疫情新动态】

    【沈阳今天最新疫情,沈阳今天疫情新动态】

    沈阳新增5例核酸结果异常人员!截至8月24日14时,沈阳市在密切接触者排查中新增5例核酸结果异常人员,本轮疫情累计发现7例本土无症状感染者和5例核酸异常人员。新增核酸结果异常人员情况新增5例核酸结果异常人员均通过密切接触者排查发现,具体关联关系及检测时间如下:核酸异常者1:皇姑区华山街道怒江街1号复旦小区,系无症状感染者3的母亲。辽宁:葫芦岛市新增21例本...

  • 限行通知北京到天津(北京车去天津限行)

    限行通知北京到天津(北京车去天津限行)

    北京车进天津限行规定限行时间段:工作日每天7时至9时和16时至19时,北京小型和微型载客汽车需遵守天津外环线(不含)以内道路的特定管理规定。限行区域:主要限行区域为天津外环线以内道路。豁免车辆:特殊车辆如警车、消防车、救护车等享有免限行待遇。限行时间为工作日的7时至9时和16时至19时。限行区域包括天津市外环线(不含)以内道路。这意味着在限行时段,北京号牌...

  • 北京疑似病例/北京出现疑似病历

    北京疑似病例/北京出现疑似病历

    北京9月29日无新增报告新冠肺炎确诊病例〖壹〗、月29日0时至24时,北京市无新增报告本地及境外输入新冠肺炎确诊病例、疑似病例和无症状感染者。本地疫情情况当日未报告新增本地确诊病例、疑似病例及无症状感染者。结合全市16区无报告病例天数情况(图表数据),显示各区疫情持续保持稳定,无新增病例记录。境外输入疫情情况当日未报告新增境外输入确诊病例、疑似病例及无症状...

    2026/04/15
  • 【自动变速箱维修,自动变速箱维修多少钱】

    【自动变速箱维修,自动变速箱维修多少钱】

    自动档变速箱故障灯亮起的原因及解决方法自动挡变速箱故障灯亮的核心原因与应对步骤如下:故障灯亮多由液压系统异常、电子元件故障或机械磨损引发,需结合故障现象逐步排查,切勿盲目驾驶。故障灯亮的核心原因(按常见度排序)液压系统问题变速箱油液不足/变质:油位低于刻度线或超过更换周期(一般6-8万公里),会导致液压压力不足,触发故障灯。自动挡变速箱故障灯亮可能由传...

  • 【6省新增本土30例,31省新增20例本土6例 新闻】

    【6省新增本土30例,31省新增20例本土6例 新闻】

    国家卫健委:23日新增确诊54例,其中本土30例〖壹〗、月23日0—24时,国家卫健委报告新增确诊病例54例,其中本土病例30例,境外输入病例24例。具体信息如下:本土病例分布黑龙江省15例,均在哈尔滨市。福建省15例,其中厦门市11例、莆田市4例。〖贰〗、辽宁:9例,分布在大连市、铁岭市、沈阳市、锦州市、辽阳市、盘锦市、葫芦岛市。河北:8例,其中廊坊...

  • 31省区市新增49例(31省区市新增病例)

    31省区市新增49例(31省区市新增病例)

    31省区市新增本土“1366+11771”是怎么回事,这是咋情况?省区市新增本土“1366+11771”表示4月3日0—24时,31个省(自治区、直辖市)和新疆生产建设兵团报告新增本土确诊病例1366例,新增本土无症状感染者11771例。以下是具体情况:新增本土确诊病例1366例:分布地区及数量:吉林836例,其中长春市574例、吉林市244例、白城市10...

  • 【五一高速免费吗2022年,五一高速免收费吗】

    【五一高速免费吗2022年,五一高速免收费吗】

    五一高速免费吗2022年,当然免费〖壹〗、注意事项:免费期间,高速公路车流量可能大幅增加,建议提前规划行程,避开高峰时段;免费政策仅针对指定车型,超限车辆或非免费车型需遵守原有收费规则;免费时段结束后,未及时驶出的车辆将按实际行驶里程计费。综上,2022年五一期间,7座及以下客车可在4月30日至5月4日期间免费通行高速公路,但需关注时间节点和车型限制,合理...

  • 南京今天新增11(南京昨天新增本土病例详情)

    南京今天新增11(南京昨天新增本土病例详情)

    江苏本土确诊+11!南京多地调为中风险地区〖壹〗、日0时至24时,江苏省新增本土确诊病例11例,新增本土无症状感染者7例;南京市多地调整为中风险地区,禄口街道为封控区域,离宁需持“健康码”绿码和48小时内核酸检测阴性证明,地铁S1线路暂停运行,部分公交线路暂停运营,机场关键岗位人员核酸检测改为三天一检。〖贰〗、南京市此次疫情由德尔塔毒株引起,截至7月26日...

  • 抓方向盘的正确方法/抓方向盘视频

    抓方向盘的正确方法/抓方向盘视频

    马尾方向盘从前面抓还是从后面抓〖壹〗、驾驶车辆时,无论是马尾方向盘还是常规方向盘,都不应该从前面抓或者从后面抓,正确的握持方式是双手握住方向盘的两侧,位于方向盘的3点和9点位置。为何不能从前面抓或后面抓操作不便:从前面抓或者从后面抓,都会极大地限制手部的活动范围,让打方向变得极为不灵活。〖贰〗、驾驶车辆时不应该抓马尾方向盘。在驾驶过程中,正确的方向盘握持...

  • 江津疫情/江津疫情源头

    江津疫情/江津疫情源头

    重庆江津封控区什么时候解封?〖壹〗、截至3月24日消息,重庆江津封控区解封时间尚未明确公布,当前封控区、管控区范围和防控措施保持不变。具体说明如下:防范区调整情况:原划定的防范区(江津区几江街道、鼎山街道、双福街道恒碧社区、慈云镇、中山镇三合社区)自3月24日0时起恢复常态化防控状态,且不再实施第三次重点区域核酸检测。〖贰〗、重庆市江津区于3月18日起封控...

    2026/04/15
返回顶部