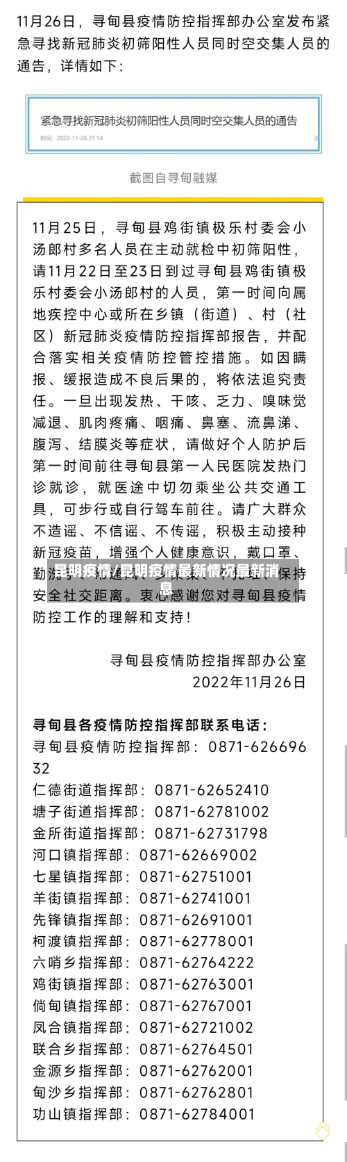
明起执行!昆明疫情防控提档升级!未来17天,这些人员非必要不入昆!_百度...
昆明市自10月1日起实施疫情防控提档升级措施,至10月17日24时终止 ,未来17天(10月1日至17日)对特定人员采取严格管控,非必要不入昆的人员范围及要求如下:国外入境人员 第一入境地为昆明:一律实施“集中隔离21天”,核酸采样检测频率调整为第11121天。

来自国内中高风险地区的入郑人员 ,应该在到达郑州前,主动向目的地所在社区或单位报告,严格落实集中隔离14天和2次核酸检测措施;来自国内中高风险地区关联区域的入郑人员 ,应持有有效核酸检测阴性证明,入郑后,严格落实7天健康监测和核酸检测措施 。必要时加做血清检测。

昆明官渡区疫情严重吗
云南省根据疫情风险等级评估结果,将129个县(市、区)划分为高风险(15个) 、较高风险(17个)、中风险(41个)、较低风险(27个) 、低风险(29个)五类地区 ,其中昆明主城四区中的官渡区、五华区、西山区 、盘龙区被列为高风险地区。

通过查询相关资料显示,昆明官渡区疫情严重 。9月6日,官渡区3人初筛检测阳性。经专家组研判 ,根据官渡区应对新型冠状病毒肺炎疫情工作领导小组指挥部统一安排,决定在官渡区部分区域开展核酸筛查。
云南官渡区疫情不严重 。昆明官渡区风险地区等级划分名单2022年9月4日最新疫情最新通报通知通告报告疫情防控消息昆明官渡地区近来没有低、中、高风险区域,都是常态化防控区 ,所以云南官渡区疫情不严重。

昆明一男子1天逛遍4城区被骂“千里投毒”,这真的是他的错吗?
〖壹〗、022年3月30日,刚刚摘掉星号的昆明又再度带星,而这一切要拜一位从上海来的香港男子所赐 ,在上海疫情非常严重的时刻,这位男子从上海出来,飞到昆明 ,一天之内在昆明吃喝玩乐,逛遍了昆明的四个主城区,因为此事,这个男子被很多人谩骂 ,我认为这件事情就是他的错,当然还有一部分原因是因为昆明对外来人员查得不够严格。
9月28日,云南昆明市传来最新疫情消息
〖壹〗 、月28日云南昆明市最新疫情消息如下: 核酸检测情况 昆明市高校(均已封闭管理)、临时管控的3个城中村以及101楼栋小区所涉及的人员核酸结果均为阴性。 9月27日24时,25日以来昆明市社会面核酸检测采样654万人份 ,结果均为阴性 。 9月27日0 - 24时,昆明安宁市发现3名阳性感染者,均在集中隔离区检出。
〖贰〗、昆明疫情防控发布会最新消息|9月28日12:009月27日0至24时 ,昆明市新增确诊病例2例和无症状感染者1例,均为26日初筛阳性人员;新增初筛阳性19例,均在隔离管控人员中发现。9月25日以来 ,本轮疫情确诊 、无症状感染者及初筛阳性累计42例,均为云南朗明印务有限公司工作人员及其家庭成员等关联人员 。
〖叁〗、昆明关于新增3例新冠肺炎确诊病例和9例无症状感染者的通告轨迹情况/病例情况病例23:西山区碧鸡街道长坡社区排联村居民。9月23日—24日,均在西山区碧鸡街道长坡社区排联村内活动。病例24:云南朗明印务有限公司职工 。9月23日—24日 ,骑车往返于安宁市太平街道高枧槽村和云南朗明印务有限公司之间。
〖肆〗、广大市民应主动配合常态化疫情防控中的每周一轮区域核酸检测。持有核酸检测证明 乘坐飞机 、高铁、列车、跨省长途客运汽车等交通工具的旅客,须持48小时内核酸检测阴性证明 。入住宾馆 、酒店和进入旅游景区等人流密集场所时,须持7两小时内核酸检测阴性证明。
〖伍〗、中新网昆明10月2日电 (陈静)云南省卫生健康委员会2日发布通告称,10月1日0时-24时 ,全省新增省内感染者14例,其中确诊病例6例,无症状感染者8例。西双版纳州疾控中心1日发布疫情防控提示称 ,出入公共场所需48小时内核酸检测阴性证明 。
云南省昆明市的疫情严重吗
通过查询相关资料显示,云南省昆明市疫情最严重。截止到2022年9月30日,云南省昆明市召开对应新冠防疫工作新闻发布会 ,对7万时空交集人员赋予了黄码。是已有42人确诊为阳性。首发病例为网约车司机,社会面活动轨迹较为复杂 。昆明市是云南省中疫情最严重的一个市。
近日,云南昆明新增本土11人 ,新增本土无症状149人,现有确诊448人,累计确诊537人。虽然出现迅速上升趋势 ,但得到了有效管控,不算严重 。
省长喊话昆明该“惊醒”了,是因为2021年昆明GDP实际增速仅为7%,与近年来高速增长的态势相比明显放缓 ,在抓发展、谋发展 、促发展方面存在差距,需要认清问题、差距和短板,从安于现状中振作起来。









