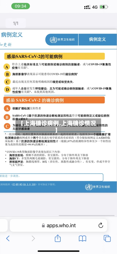
【上海确诊病例,上海确诊情况】

上海7日新增1例本土确诊病例

此外,2021年12月7日0—24时 ,上海还报告了8例新增境外输入性新冠肺炎确诊病例,具体情况如下:病例1:中国籍,在日本旅行 ,自日本出发 ,于2021年11月23日抵达上海浦东世界机场,入关后即被集中隔离观察,解除隔离前出现症状 ,送指定医疗机构隔离排查后确诊。

【上海确诊病例,上海确诊情况】-第1张图片

021年12月17日0—24时,上海新增1例本土确诊病例和12例境外输入性新冠肺炎确诊病例,具体信息如下:新增1例本土确诊病例病例详情:男 ,33岁,系12月7日本土确诊病例的同事 。12月7日已被集中隔离管控,其间4次核酸检测均为阴性 ,第5次核酸检测异常,经市疾控中心复核为阳性。

【上海确诊病例,上海确诊情况】-第2张图片

对该确诊病例落实隔离管控市疾控中心确诊后,随即对其进行隔离管控 ,以确保最大程度的安全并及时给予患者治疗。

【上海确诊病例,上海确诊情况】-第3张图片

上海20日新增2例本地确诊病例,新增9例境外输入病例

月20日0-24时,上海新增2例本地新冠肺炎确诊病例,新增9例境外输入性新冠肺炎确诊病例 。本地确诊病例情况病例关系与症状:病例1和病例2为夫妻关系 ,常住浦东新区 。两人因先后出现发热症状 ,前往医疗机构发热门诊就诊,随即被隔离留观。确诊过程:11月20日,市 、区疾控中心核酸检测结果为阳性。

境外输入性确诊病例情况 病例1:中国籍 ,在马里工作,自马里出发,经法国转机 ,于1月26日抵达上海浦东世界机场,入关后即被集中隔离观察,其间出现症状 ,诊断为确诊病例 。

021年12月30日0—24时,上海无新增本土新冠肺炎确诊病例,新增9例境外输入性新冠肺炎确诊病例。新增境外输入病例情况 病例1:中国籍 ,在美国留学,自美国出发,于2021年12月26日抵达上海浦东世界机场 ,入关后即被集中隔离观察 ,其间出现症状。

2月28日上海新增3例本土无症状(系机场工作人员)

022年2月28日0—24时,上海新增本土无症状感染者3例,无新增本土确诊病例 。具体情况如下:无症状感染者基本情况无症状感染者1:男 ,47岁。无症状感染者2:女,52岁。无症状感染者3:男,53岁 。职业背景:均为浦东机场入境旅客转运区域工作人员。

0月28日0时至24时 ,北京新增20例本土确诊病例(含2例无症状感染者转确诊病例)和2例无症状感染者,其中社会面筛查人员3例,具体信息如下:本土病例总体情况确诊病例:共20例 ,其中2例由无症状感染者转确诊病例,17例为隔离观察人员,3例为社会面筛查人员。

022年5月24日0—24时 ,上海新增本土新冠肺炎确诊病例44例,无症状感染者343例,具体情况如下:本土确诊病例 总体情况:新增本土新冠肺炎确诊病例44例 ,含32例由既往无症状感染者转为确诊病例 ,新增治愈出院268例 。

月1日,上海市新增1例新冠肺炎本土确诊病例,该病例为一名56岁的退休女性。2月28日下午 ,该患者因出现发热症状前往同济医院发热门诊就诊,新冠病毒核酸检测结果为阳性。3月1日,经市疾控中心复核 ,该病例被确诊为新冠肺炎确诊病例(轻型),并已闭环转运至上海市公共卫生临床中心隔离治疗,近来病情稳定 。

新增病例:通过口岸联防联控机制报告9例新增境外输入性确诊病例 ,具体信息如下:病例1:中国籍,在新加坡工作,自新加坡出发 ,于2022年1月27日抵达上海浦东世界机场,入关后即被集中隔离观察,其间出现症状 ,诊断为确诊病例 。

相关推荐

  • 广州限行停电通知/广州限行停电通知图片

    广州限行停电通知/广州限行停电通知图片

    2019南京清明节交管所上班吗南京清明节限行政策2019019年南京清明节交管所上班情况:交通曝光复核接待窗口:4月6日上班,时间为上午9:0011:30,下午14:0017:30;4月5日、7日休息。车辆通行证窗口:4月5日至7日上班,时间为上午8:30至下午14:30。019年清明节放假期间(4月5日至4月7日)机动车没有限行。2019年清明节放假...

  • 河南信阳出现两例超常规病例(河南信阳发现一例)

    河南信阳出现两例超常规病例(河南信阳发现一例)

    信阳还能收顺丰吗〖壹〗、信阳市平桥区。顺丰快递信阳国道集散点位于信阳市平桥区。〖贰〗、信阳还能收顺丰吗,能,以下是为您找到的相关信息,河南信阳的快递不能收。河南信阳先确诊两例,我们应积极配合国家防控。希望能够帮到您,祝您生活愉快哦。〖叁〗、建设路顺丰速运点的服务范围涵盖了明港镇及其周边区域,无论是快递的收寄,还是查询,都能在这里得到妥善处理。编钟街的顺丰速...

  • 高速公路免费时间表2023/2022年高速免费时间表最新公布日期

    高速公路免费时间表2023/2022年高速免费时间表最新公布日期

    成都2023高速公路免费日期表〖壹〗、高速免费通行的时间为:春节:1月21日0时-1月27日24时,共免费7天;清明节:4月5日0时-24时,共免费1天;五一劳动节:4月29日0时-5月3日24时,共免费5天;中秋+国庆:9月29日0时-10月6日24时,共免费8天。〖贰〗、-春节:从2023年1月21日0:00开始,至2023年1月27...

  • 大众品牌旗下品牌车型(大众品牌旗下汽车品牌)

    大众品牌旗下品牌车型(大众品牌旗下汽车品牌)

    大众都有哪些品牌的车〖壹〗、其次,斯柯达作为大众旗下的另一重要品牌,以其高品质和实用性深受消费者喜爱。而捷达作为一款经济实惠的汽车品牌,也在市场上占有一定的地位。保时捷则以制造高性能跑车而闻名,是豪华汽车市场的重要参与者。此外,大众集团还拥有多个超豪华和豪华汽车品牌。〖贰〗、大众旗下13个品牌:大众、奥迪、西雅特、布加迪、斯柯达、宾利、保时捷、斯堪尼亚、曼...

  • 大学住宿费一般多少/大学住宿费大概多少

    大学住宿费一般多少/大学住宿费大概多少

    大学生一般一个月的生活费是多少啊?〖壹〗、大学生每月生活费在1500-2000元区间较为合适,具体需结合家庭条件、所在城市消费水平及个人消费习惯综合判断。以下为详细分析:基础消费构成饮食开销:若以学校食堂为主,每天三餐约25-30元,每月750-900元;若偶尔外出就餐或点外卖,费用可能增至1000-1200元。〖贰〗、一个普通大学生每月生活费大约在30...

  • 河南提前2天完成上半年疫苗接种任务(河南提前2天完成上半年疫苗接种任务)

    河南提前2天完成上半年疫苗接种任务(河南提前2天完成上半年疫苗接种任务)

    河南健康微信服务号接种预登记流程河南健康查询接种信息先登记,再接种流程如下第一步:微信扫码关注“河南健康”服务号关注服务号第二步:5步快速接种信息预登记先录入个人信息办理电子健康卡,再完善接种信息预登记,除了本人外支持比较多为4位家人进行接种预登记。第三步:出示二维码快速完成接种线下接种时,出示二维码给医生,医生扫码快速完成信息登记,登记完成后进行疫苗接种...

  • 【河南新增25例本土确诊病例,河南新增28例】

    【河南新增25例本土确诊病例,河南新增28例】

    国家卫健委:20日新增本土确诊1947例,无症状2384例重庆:1例(在沙坪坝区)。无症状转确诊:54例(吉林36例,天津6例,福建6例,广东3例,山东2例,甘肃1例)。其他情况:无新增死亡病例,新增疑似病例6例(均为境外输入,在上海)。8月2日河南新增本土确诊病例2例,本土无症状感染者15例021年8月2日0时-24时,河南省新增本土确诊病例2例(郑州...

  • 山东青岛最新疫情/山东青岛最新疫情最新数据

    山东青岛最新疫情/山东青岛最新疫情最新数据

    2022年3月15日青岛新冠肺炎疫情情况(确诊+无症状感染者)黄岛区1例,为普通型。新增境外输入确诊病例:5例,均为韩国输入,其中轻型4例,普通型1例。截至2022年3月15日24时相关数据全市现有本土确诊病例828例。全市现有本土无症状感染者939例。全市现有境外输入确诊病例44例。022年3月1日0—24时,青岛市新冠肺炎疫情情况如下:总体情况无新增...

  • 【画抗疫情的画,画一张抗疫情的画】

    【画抗疫情的画,画一张抗疫情的画】

    怎么画一幅以抗疫为主题的画〖壹〗、首先在左右下角各画一个大白,可以给他画上可爱的表情,注意把大白的衣服画出来哦。左右两侧画上大大的叶子,叶子上画着花朵,中间画一个小女孩,一定注意画面的布局哦。给大白的手上画上注射器和盾牌,小女孩的手上画上彩旗,上面写着“抗疫必胜”,这样线稿就完成了。〖贰〗、工具准备白纸水笔(或黑色记号笔)彩色笔(淡黄、咖啡色、黑色)分步...

    2026/04/10
  • 31省新增本土确诊75例(31省新增本土确诊病例1例)

    31省新增本土确诊75例(31省新增本土确诊病例1例)

    11月4日31省区市新增本土确诊68例(涉11省市)〖壹〗、月4日0—24时,31个省(自治区、直辖市)和新疆生产建设兵团报告新增本土确诊病例68例,涉及11个省市,具体分布及疫情相关情况如下:全国总体数据当日新增确诊病例78例,其中境外输入病例10例(上海3例,广西3例,天津1例,辽宁1例,广东1例,云南1例,含1例由无症状感染者转为确诊病例,在广西),...

返回顶部