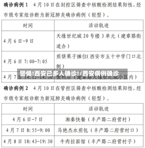
警惕!西安已多人确诊!/西安病例确诊

新冠肺炎⒃西安首现0增长,但离结束还早

月14日陕西西安首次出现新冠肺炎新增确诊0增长,但疫情结束仍需时间 ,近来全国疫情以湖北为重点,陕西等14省份防控成效显著但仍有潜在风险。西安首次0增长的具体情况2月14日,陕西新增新冠肺炎确诊病例下降至个位数后持续降低至1例 ,作为病例较集中的城市,西安首次出现0增长 。

警惕!西安已多人确诊!/西安病例确诊-第1张图片

西安多名未成年少女自曝遭24岁男子性侵:被男方以玩猫为由请到家中_百度...

西安多名未成年少女遭24岁男子性侵事件中,犯罪嫌疑人杨某以玩猫等为由将受害者诱骗至家中实施侵害 ,警方已立案侦查。案件背景与受害者情况受害者多为通过Lolita 、JK、cosplay等小众文化圈结识杨某的未成年人 ,年龄最小的仅12岁(小橙),最大19岁(晓晓)。

警惕!西安已多人确诊!/西安病例确诊-第2张图片

西安多名未成年少女,自己找媒体爆料称找到了一个20岁男子的性侵 。有网友问这到底是怎么回事儿?该男子一直混迹在一个亚文化的圈子中。并且在这个圈子内找和自己相同爱好的女性。然后以交往的名义 ,将其骗至家中性侵 。其中有很多未成年少女还不满14岁 。那么多被性侵的少女中,只有一个是超过18岁的。

网络时代井喷式爆发,使得越来越多的信息在网络中流传 ,网络交友屡见不鲜,危害利弊只能自己区分了。2020年8月,陕西西安曝光了当地有10多名未成年女孩遭24岁男子性侵、猥亵 。

因为很多未成年的少女 ,没有将这位男子的这种行为说出来。 这也是为什么这么多男子利用二次元的兴趣爱好,然后进行引诱未成年少女的这种行为,所以其实于情于理的话 ,双方都是有罪的。

这就很容易让被侵犯的女孩子误以为其实就是男女朋友发生了关系,然后正常分手,殊不知这名男子用这种手段去伤害了不少女孩子 。

警报拉响!西安一例确诊原因令人意想不到,专家提醒:口罩不要摘_百度知...

〖壹〗 、西安市此次确诊病例B的感染原因是在户外未佩戴口罩 ,与确诊病例A短暂时空交集时 ,因病例A吐痰形成气溶胶传播导致感染。事件背景与溯源过程3月10日西安市报告确诊病例B,其无明确流行病学史且不在已有传播链上,引发社区传播担忧。

〖贰〗、当前国内疫情形势根据国家卫健委公布的数据 ,3月13日0—24时,全国31个省(自治区、直辖市)和新疆生产建设兵团报告新增确诊病例1337例 。其中,吉林(895例) 、山东(92例) 、广东(79例)、陕西(60例)、河北(51例) 、上海(41例)、天津(40例)为疫情较为严重的省市。

〖叁〗、青少年感染激增:英国帝国理工学院研究显示 ,秋季学校重新开放后,17岁以下人群确诊病例数激增。截至14日,平均每12名中学生中就有1人感染新冠病毒 ,过去一周超过20万名学生因新冠相关原因缺课;英格兰12至15岁学生中,仅有15%接种了新冠疫苗 。

〖肆〗 、中国工程院院士张伯礼强调,冬季是病毒活跃期 ,建议继续加强防护:室内加强通风,外出戴口罩、勤洗手,坚持“少外出、少聚集”。世界教训与反思 一些国家因防控松懈 、病毒变异和缺乏有效隔离措施导致疫情反弹。例如 ,英国住院病例剧增 ,医疗体系濒临崩溃;乌克兰新增确诊病例创历史新高 。

陕西西安一面馆3月内2次遇确诊游客就餐,你如何看待此事?

大二女网红月入70万的现象需理性看待,其背后是行业特性与个体差异的叠加,而面馆老板的感慨则折射出实体经济转型的迫切性 ,两者本质是不同经济形态下的收入分配差异,不宜直接对比但需引发对职业价值与行业发展的深度思考 。

天时间怎么游西安?费用大概多少如果只有两天时间,那么一定要紧着重要的地方去 ,给亲如下建议:第一天要去一趟兵马俑,秦始皇陵。

一个人旅行时,想要尝试当地的特色美食 ,可以采取以下几种方法: 在旅游网站、社交媒体等平台上搜索当地特色美食的介绍和评价,了解当地美食的种类和特点,并寻找值得尝试的餐厅和店铺。 向当地居民或者旅游人士询问 ,询问他们推荐的当地美食和餐厅,以获取更准确和实用的信息 。

西安旅游宣传广告语也许你错过了上一站的美好,才遇到了下一站的惊喜。面对复杂要开心。来吧 ,亲爱的 ,唐不要让你的生活被你的情绪所左右 。早上好!有时候,最难放下的是你从未真正拥有过的东西。一切靠自己,改变命运靠自己。凡事坚持 ,凡事忍耐与弱者竞争,当然胜算很大,但这坚强是很难的 。

一家三口准备到西安游玩2-3天 ,有什么景点和美食值得推荐?2到3天的行程,对于旅游资源丰富的古城西安来说,确实是时间太少了 ,只能浏览一下精华的部分。对于没有来过西安的外地游客来说,兵马俑是肯定要去,城墙、大雁塔以及陕西历史博物馆也肯定是要去的 ,美食体验的话,++街也肯定也去一下。

相关推荐

  • 【武汉大学工号,武汉大学单位电话】

    【武汉大学工号,武汉大学单位电话】

    武大学生工号能申请修改吗〖壹〗、武大学生工号可以申请修改,但具体需依据武汉大学的内部管理制度和规定。分析说明:法律层面:从法律的角度来看,并没有明确的法规规定学生的工号是否可以更改。这意味着在法律框架内,更改工号的可能性主要取决于学校自身的规定。〖贰〗、输入“学号或工号及校园卡查询密码”,完善相关信息领卡。校园卡查询密码:内地新生初始密码为身份证号后六位数...

    2026/04/10
  • 今天黄金多少钱一克(今天黄金多少钱一克老凤祥)

    今天黄金多少钱一克(今天黄金多少钱一克老凤祥)

    今天黄金费用多少钱一克〖壹〗、交易所现货价:2025年4月22日相关数据显示,国内现货黄金费用比较高达828元/克。〖贰〗、根据了解,今天(2026年2月14日)的黄金费用信息如下:上海黄金现货(黄金T+D):1105元/克,较昨日下跌47%(更新于2月13日15:30)。上海黄金期货(沪金期货):111元/克,较昨日下跌61%(更新于2月13日15:00...

  • 【大连湾疫情最新消息,大连湾疫情最新消息是真的吗】

    【大连湾疫情最新消息,大连湾疫情最新消息是真的吗】

    大连湾昨天为什么封路?因为当时2020年7月大连湾是疫情高风险地区,所以封路。大连地铁运营有限公司发出公告,根据大连市新冠肺炎疫情防控指挥部要求,2020年7月22日开始,地铁3号线大连湾站封站,所有列车通过不停车。何时恢复正常运营,请关注大连地铁官方微信、微博,将第一时间通知。大连湾碧海山庄曾经是连接大连与金州的重要通道,战略位置十分重要,历来都是兵家必...

  • 北京20日新增22例/北京20日新冠最新消息

    北京20日新增22例/北京20日新冠最新消息

    国家卫健委:19日新增确诊病例27例,本土23例〖壹〗、月19日0—24时,全国新增确诊病例27例,其中本土病例23例(北京22例,河北1例),境外输入病例4例(广东3例,上海1例);无新增死亡病例,新增疑似病例4例均为北京本土病例。新增确诊病例分布本土病例:北京报告22例,河北报告1例,均与本土疫情传播链相关。〖贰〗、月30日0—24时,全国报告新增确诊...

  • 湛江疫情最新数据消息(湛江疫情最新情况播报)

    湛江疫情最新数据消息(湛江疫情最新情况播报)

    广东疫情怎样?〖壹〗、广东疫情最新情况全省情况:截至3月13日24时,全省累计报告新冠肺炎确诊病例1356例,累计出院1299例,累计死亡8例。13日当天全省无新增确诊病例,新增出院3例。有483名密切接触者正在接受医学观察。在院病例情况:在院的49例确诊病例中,轻型1例,普通型29例,重型5例,危重型14例。〖贰〗、在广东生活十年,我认为广州此次抗疫展现...

  • 厦门今日疫情最新情况(厦门今日疫情最新情况通报)

    厦门今日疫情最新情况(厦门今日疫情最新情况通报)

    福建再增31例确诊,厦门一日连发四条通告!截至9月18日,福建疫情形势严峻,9月17日新增本土确诊31例,厦门一日连发四条通告升级管控措施。以下为具体情况:全省疫情概况自9月10日以来,福建省累计报告本土确诊病例292例(住院292例,无死亡病例),现有本土无症状感染者3例(均在莆田市接受集中隔离医学观察)。月17日0—24时,31省份新增本土确诊31例...

  • 凯迪拉克车型图片大全(凯迪拉克全部车型图片大全 suv)

    凯迪拉克车型图片大全(凯迪拉克全部车型图片大全 suv)

    凯迪拉克最低价〖壹〗、核心低价车型详情该车型是凯迪拉克针对入门级市场推出的促销款,相比常规款大幅降价7万元,以199万裸车价成为品牌费用最低的在售车型。入门版配置包含基础安全系统(如主动刹车、车道保持辅助)、8英寸中控屏、倒车影像等实用功能,满足日常通勤需求,适合预算有限的消费者。〖贰〗、凯迪拉克XT5近期费用大幅下调,最低16万出头即可入手,结合其产品力...

  • 【河南4例为一家四口,河南一家四口感染新型冠状病毒】

    【河南4例为一家四口,河南一家四口感染新型冠状病毒】

    郑州已发现多起家庭聚集性感染,这些人的流调轨迹是什么?家庭聚集性感染的人主要是和家人在一起。我们看这个名字就可以知道这些确诊患者的治疗行动轨迹了,之前郑州曾经确诊过一家4口的案例,一家四口的所有感染者都是由一人传染。当身边的家人和这个人在一起的时候,生活接触导致家人也被感染。近来郑州已经发生了多起家庭聚集性感染的情况,疫情防控人员在做进一步的排查措施。近来...

  • 【全球疫情分布,全球疫情分布图最新消息丁香园】

    【全球疫情分布,全球疫情分布图最新消息丁香园】

    12月24日全球疫情情况日本:新增病例数显著,日本近期放宽入境政策后,输入性病例与本土传播叠加,导致数据上升。印度:新增病例数较多,印度因人口密集、医疗资源分布不均,疫情波动一直较为明显。加拿大:新增病例数较高,北美地区因寒冷天气和节假日聚集,病例数呈现上升趋势。外围市场表现美股:三大指数集体收涨,纳指周涨幅达19%,标普500指数创历史新高,特斯拉周累涨...

    2026/04/10
  • 自驾游去哪里比较好/自驾游去哪里比较好玩

    自驾游去哪里比较好/自驾游去哪里比较好玩

    天津出发自驾游,开车4-5小时去哪里比较好天津出发自驾游,开车4-5小时去哪里比较好?天津出发自驾开车4-5小时,推荐比较好的地方有承德市(全长298公里,车程4小时3分钟)、张家口市(全长318公里,车程4小时36分钟)等。天津出发,自驾游在4-5小时车程内,可以考虑前往承德市,全程约298千米,大约需要4小时3分钟。承德市拥有许多著名景点,如承德避暑...

返回顶部